(本文首发于2026年4月28日,数据截至2026年4月25日,部分已标注具体来源日期)
一、一个值得工会干部关注的数字:625亿
先看一组最新数据:2026年4月10日,国家发展改革委会同财政部,向地方下达了今年第二批625亿元超长期特别国债资金,支持各地继续实施消费品以旧换新政策。
这不是今年第一笔“国补”。今年初,第一批625亿元资金已提前下达,而全年的总盘子是——2500亿元。
2500亿元是什么概念? 相当于全国工会经费年收入规模的数倍。这笔资金专项支持消费品以旧换新,覆盖家电、数码、智能产品等领域,直接降低终端消费者的购买成本。
而工会,正是每年大规模采购福利慰问品的“终端消费者”之一。
就在4月24日,财政部在一季度财政收支情况新闻发布会上披露:截至上周,消费品以旧换新已带动相关商品销售额超5400亿元,惠及近7500万人次。
更值得关注的是政策效果的持续放大:数码和智能产品支持范围扩大后,成为今年以旧换新的新热点,带动一季度限额以上通讯器材类商品零售额同比增长20.8%。今年一季度社会消费品零售总额达127695亿元,同比增长2.4%,比上年四季度加快0.7个百分点,以旧换新政策功不可没。
一句话概括这个趋势:国家正在用“真金白银”帮工会降低福利采购成本。
二、什么是“消费品以旧换新国补”?
定义: “国补”是指中央财政通过超长期特别国债资金安排,对个人消费者购买指定品类的家电、数码和智能产品,按最终销售价格的一定比例给予直接补贴的一项国家级消费促进政策。
说人话:国家出钱,帮你把旧品类升级为新品类,补贴直接抵扣在价格里。
2026年的“国补”政策有以下几个关键特征:
与往年相比,2026年政策在三个方面做了重要优化:
一是品类扩容。 补贴范围从传统家电扩展至手机、平板、智能手表/手环、智能眼镜等数码和智能产品,这些恰恰是职工日常消费意愿最强、工会福利选品空间最大的品类。
二是资金预拨。 过去补贴资金采取“事后核销”模式,销售企业需先垫付补贴款,资金回笼周期长达数周甚至数月,对中小零售商形成较大现金流压力。2026年实行的“资金预拨”机制,相当于政府提前将部分补贴资金注入流通环节,企业的垫资压力显著降低,间接加快了补贴资金向终端消费者的传导速度。
三是节奏均衡。 中央明确要求各地“分领域制定资金均衡使用计划”,按月均衡使用补贴资金,避免市场波动过大。第二批625亿元资金精准衔接“五一”“618”消费旺季,保障各地二季度实施以旧换新政策需要。
三、为什么说工会采购进入了“政策红利窗口”?
观点: 本轮以旧换新国补,是近年来工会福利采购可撬动的最大规模政策性让利。
逻辑链条拆解:
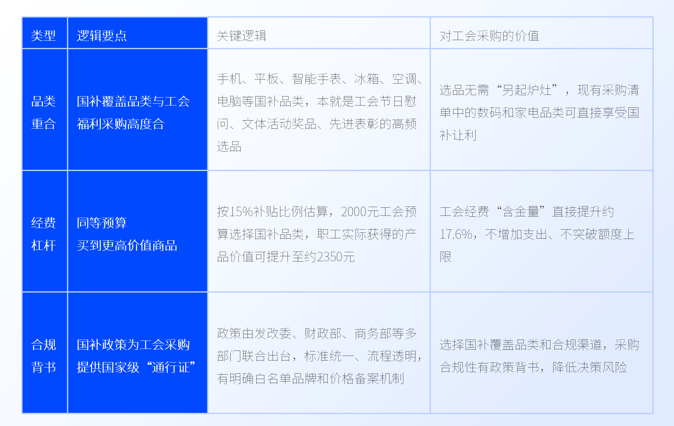
第一,补贴覆盖的品类与工会福利采购高度重合。
工会每年组织的节日慰问、生日福利、文体活动奖品、先进表彰等场景中,手机、平板、智能手表、智能眼镜等数码产品,以及冰箱、空调、电脑等家电产品,本就是高频选品。以数码产品为例,一件售价4000元的手机,国补可直接抵扣600元——这600元的成本差,是政策直接“贴”给职工的。
第二,经费杠杆效应显著。
工会经费不是无限的。以上海市总工会为例,2026年逢年过节慰问品额度外,可使用工会经费购买名特优品牌产品的额度为每人每年不超过2000元。同样的2000元预算,选择纳入国补范围的商品,职工实际获得的产品价值可以从2000元提升到约2350元(按15%补贴比例粗略计算)。这意味着工会经费的“含金量”直接提升了约17.6%。
第三,采购合规性有政策背书。
工会采购最担心“踩红线”。而国补政策由国家发改委、财政部、商务部等多部门联合出台,补贴标准和流程全国统一,有明确的白名单品牌和价格备案机制。选择国补覆盖品类和合规渠道进行工会采购,本身就有国家级政策的“合规背书”。
四、对工会福利选品意味着什么?
能省钱的优先选,能叠加的更优先。
信号一:数码和智能产品将占据更大采购份额。
一季度限额以上通讯器材类商品零售额同比增长20.8%的数据表明,数码和智能产品正在成为消费新热点。对于工会采购而言,智能手机、平板、智能手表/手环等产品的接受度和实用性强,职工欢迎度高,且因单品价值较高,15%补贴带来的绝对节省额也更大。
信号二:“国补+企补”叠加模式正成为地方工会创新标配。
石泉县总工会联合县经贸科技局开展的“情系职工·春惠石泉”活动,在享受国家以旧换新补贴(一级能效15%)基础上,厂商再补10%至35%,合计补贴幅度达25%—50%,覆盖格力、美的、创维、海信等近1000种商品。宜阳县总工会也于4月24日至26日联合当地家电卖场,开展“国色焕新 花城惠购”以旧换新促消费活动,通过整合政策红利与商企优惠,将惠民福利精准送到职工手中。
信号三:1级能效产品成为选品“最优解”。
国补明确覆盖1级能效或水效标准的家电产品,这意味着选择这类产品既符合国家绿色消费导向,又能获得最高补贴比例,实现“环保+省钱”双重目标。
五、工会福利采购实操框架
基于以上分析,这里有一套可落地的行动框架:
1. 选品优先顺序

2. 采购时机
工会采购重点关注以下时间节点:
五一前后:二季度资金到位后的首个消费旺季
618期间:电商平台大促与国补叠加,价格优势最大
9-10月:中秋节、国庆节,节日慰问采购密集
年末:元旦、春节旺季,关注第四批资金下达节奏
一句话总结全文观点:2026年的2500亿元以旧换新国补,它直接决定了同等经费的购买力和职工的获得感。
政策信号已经明确:第二批625亿元已下达,全年2500亿元正在密集落地。
品类高度重合:国补覆盖的六大类家电和四大类数码智能产品,本就是工会采购的核心品类。
地方先行验证:“国补+企补”叠加模式已在多地工会落地。
经费杠杆可观:同样预算,选择国补品类可使职工实际获得的产品价值提升约17.6%。
常见问题解答(FAQ)
Q1:工会采购是否可以享受“国补”?
A:可以。“国补”的补贴对象是个人消费者,工会采购后发放给职工的实物福利,由职工个人作为最终消费者,符合政策适用范围。多地工会已经开展类似的“政企双补”活动。
Q2:工会采购纳入国补品类是否有政策依据?
A:有。2026年全总已将“送消费”独立成项纳入年度“六送”活动框架,明确要求各级工会根据职工需求定制福利优惠套餐。选择国补覆盖品类进行采购,既符合全总政策导向,也能提升经费使用效率。
Q3:需要“以旧换新”才能享受补贴吗?
A:不需要。部分地区明确“无需旧机也可享受国家家电以旧换新补贴及专场补贴”。也就是说,工会直接采购新品即可享受补贴。具体以当地实施细则为准。
Q4:补贴资金会用完吗?
A:全年总盘子2500亿元,按季度分批次下达。目前已下达两批共1250亿元。财政部表示将“加强资金监管”“合理的把握工作节奏”,保障政策平稳有序实施。但建议提前规划,避免年末无额度可用。
【关于我们】
一兆链采是宏兆集团旗下兆点科技打造的数字化采购与供应链服务SaaS平台,专注为企业客户提供一站式、全品类、全场景、定制化的采购解决方案,深耕福利采购、工会福利采购、提货券等核心业务。我们持续追踪政策动态与行业趋势,助力企业客户合规、高效、智能地完成福利采购决策。

