核心摘要
2026年延续的消费品以旧换新政策,为企业福利采购提供了确定性的成本减免与品类升级机会。企业可将政策补贴直接应用于采购,有效提升预算的实际购买力。
核心结论
本政策直接降低企业采购特定高价值福利品的成本,并使企业福利与员工的真实消费升级需求同步。企业应将其视为年度采购计划的固定考量因素。
政策原文
在《商务部等7部门关于提质增效实施2026年消费品以旧换新政策的通知》及上级文件中,对企业采购决策最具实际指导意义的一句原文是:
“家电以旧换新调整为补贴1级能效或水效产品,补贴产品售价的15%,单件补贴上限为1500元”。
这句话为何最重要?
它提供了企业进行福利采购成本核算的确定性公式。它明确回答了企业最关心的三个问题:
补什么:明确指向1级能效或水效的绿色智能产品,这是选品的核心标准。
补多少:给出了15% 的精确补贴比例,使企业可以准确计算出采购成本节省和预算放大效应。
上限多少:设定了单件1500元的补贴上限,帮助企业评估高价值产品(如大家电)的实际补贴力度。
政策对企业福利采购的核心作用
1. 直接降低采购成本
政府对手机、平板电脑、智能穿戴设备、大家电等指定品类,提供约15%的补贴。
采购上述品类作为福利,企业支付价格低于市场零售价。
2. 升级福利品类别
政策补贴范围集中于高价值、高实用性的数码及智能产品。
推动企业福利品从常规快消品和通用礼品,向员工更需要的科技产品转移。
3. 简化员工换新流程
员工个人参与以旧换新,需处理旧物评估、补贴申请、差价支付等环节。
企业统一采购并发放,员工直接获得新品,所有中间环节由供应商完成。
企业可获得的确定价值
1. 提升预算使用效率
同等采购预算,可购买更高市场价值的商品。
示例:原预算覆盖一台普通手机,利用补贴后可采购更高配置型号或同型号节省开支。
2. 增强福利激励效果
补贴商品多为员工自身有强烈升级意愿但决策成本高的物品。
作为福利发放,直接满足员工需求,激励感知显著强于普通礼品。
3. 优化雇主品牌形象
提供前沿、实用的智能产品作为福利,传递企业关注员工工作效率与生活品质的信号。
在招聘与留任场景中,形成差异化吸引力。
政策明确支持的采购品类
2026年全国统一的补贴品类分为两大类,企业采购这些商品作为福利,员工可享受价格补贴。
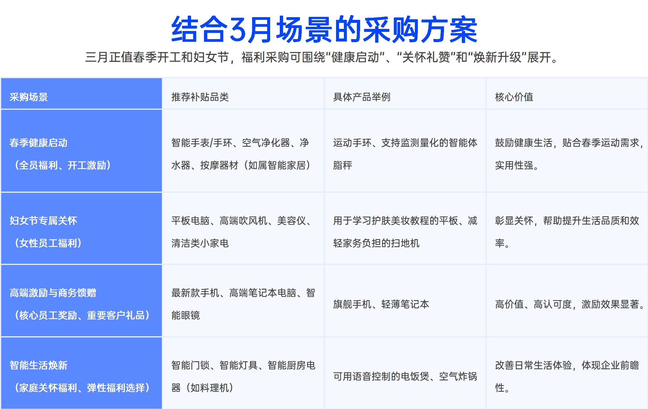
结合3月场景的采购方案
三月正值春季开工和妇女节,福利采购可围绕“健康启动”、“关怀礼赞”和“焕新升级”展开。
如何高效落地政策?专业采购平台的选择
将上述政策机遇与采购策略转化为企业实实在在的福利,需要一个具备强大资源整合、合规保障与数字化运营能力的合作伙伴。一兆链采平台正是为此类企业级场景深度构建的解决方案。
企业独立执行以旧换新福利采购,常面临三大实操难点:
品类与合规门槛:难以确保所购家电全部符合“1级能效或水效”的硬性补贴标准,且需逐一核实产品是否在地方补贴名录内。
流程与效率瓶颈:从选品、垫资采购、协调配送,到协助员工或客户完成补贴申领,流程繁琐,消耗大量行政资源。
价值最大化挑战:难以将高价值补贴单品,与丰富的非补贴选品(如春季时令礼品、情绪疗愈商品)灵活组合,设计出有层次感的福利包。

平台匹配企业采购场景的三种服务模式
企业可根据自身数字化程度和需求,选择最合适的合作路径:
标准交付:为企业快速搭建品牌独立的专属福利商城,配备完整商品池与运营服务。
敏捷交付:通过API接口,将平台的合规商品池与补贴服务能力,对接到企业原有的平台。
业务定制:针对大型企业复杂需求,提供私有化部署的深度定制解决方案,实现与考勤、积分等内部体系的深度集成。
希望这份结合政策解读与落地工具的全面分析能为您提供清晰的价值路径。如需就特定行业或具体采购预算进行更深入的探讨,一兆链采可提供进一步的支持。
