一方面,电商平台商品丰富、操作熟悉;另一方面,专业福利平台能提供全方位解决方案,企业决策者常常难以选择。
要做出明智选择,必须理解两种模式的核心差异。电商平台采购本质上是将个人消费场景简单延伸至企业领域,而专业福利平台则是从企业管理场景出发构建的全新解决方案。
以国内某科技公司为例,过去使用电商平台发放节日福利时,需要3名人力资源员工全职工作两周才能完成从采购到发放的全流程。
而引入专业福利平台后,同等规模的福利发放仅需半个人力一天即可完成线上配置,系统自动完成预算控制、发放和数据回收。
这种效率差异源于两种平台的设计理念不同:前者优化的是消费体验,后者优化的是管理流程。专业福利平台通常提供“四流合一”的合规解决方案,确保信息流、资金流、发票流和货物流的统一可追溯,而这正是电商平台的短板。
电商平台(如京东):本质是 “消费场景延伸” 。它将个人购物体验平移到企业采购,核心是商品交易,以满足员工个人消费偏好为主要目标。
专业福利平台(如一兆链采):本质是 “管理场景解决方案” 。它从企业管理和员工激励的需求出发,构建了一个涵盖预算、选择、发放、交付、数据回流的封闭管理闭环,核心是流程与风控。
以下为两大模式在不同维度上的深度对比
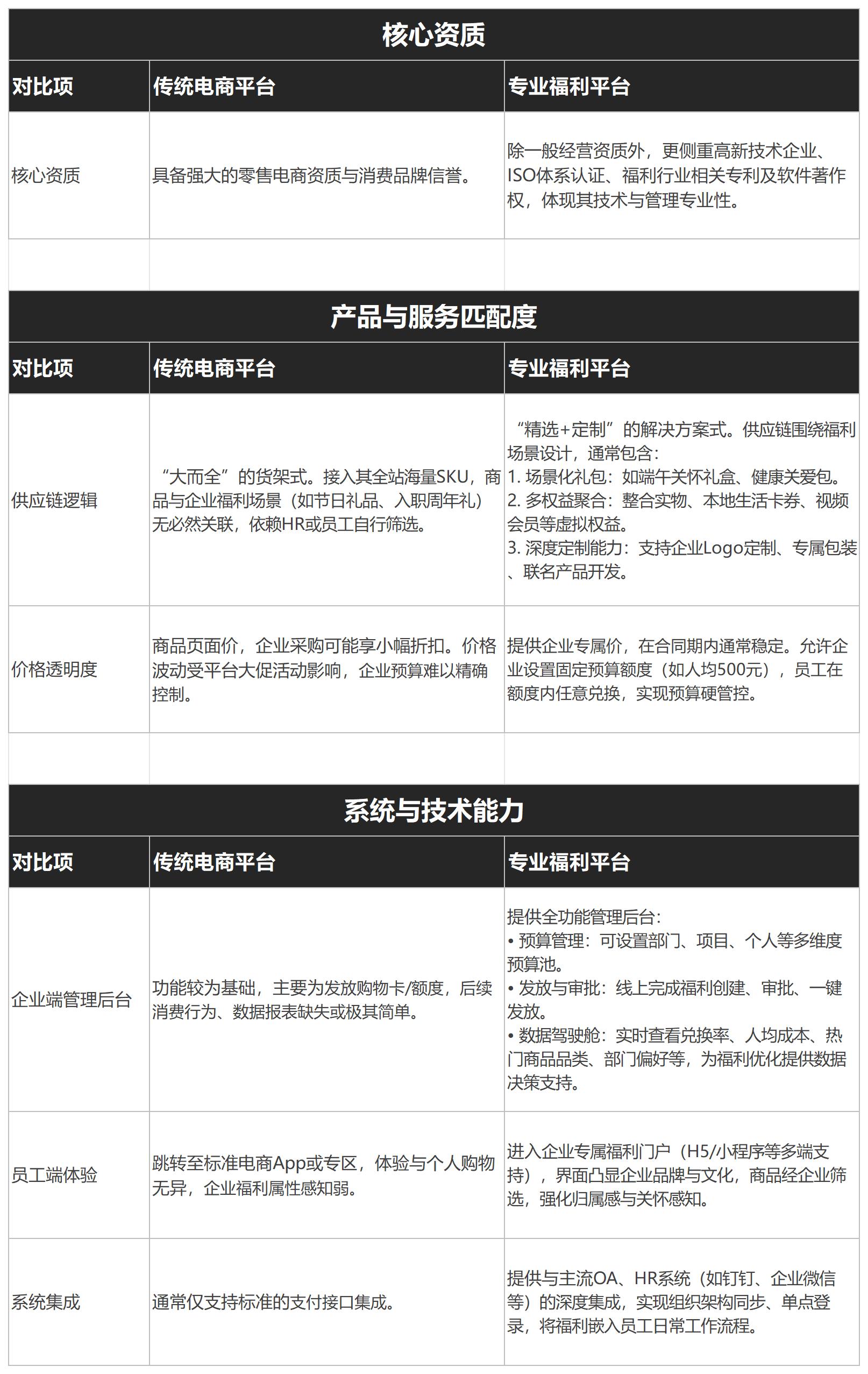
核心资质
传统电商平台:具备强大的零售电商资质与消费品牌信誉。
专业福利平台:除一般经营资质外,更侧重高新技术企业、ISO体系认证、福利行业相关专利及软件著作权,体现其技术与管理专业性。
供应链逻辑
传统电商平台:“大而全”的货架式。接入其全站海量SKU,商品与企业福利场景(如节日礼品、入职周年礼)无必然关联,依赖HR或员工自行筛选。
专业福利平台:“精选+定制”的解决方案式。供应链围绕福利场景设计,通常包含:
1. 场景化礼包:如端午关怀礼盒、健康关爱包。
2. 多权益聚合:整合实物、本地生活卡券、视频会员等虚拟权益。
3. 深度定制能力:支持企业Logo定制、专属包装、联名产品开发。
价格透明度
传统电商平台:商品页面价,企业采购可能享小幅折扣。价格波动受平台大促活动影响,企业预算难以精确控制。
专业福利平台:提供企业专属价,在合同期内通常稳定。允许企业设置固定预算额度(如人均500元),员工在额度内任意兑换,实现预算硬管控。
企业端管理后台
传统电商平台:功能较为基础,主要为发放购物卡/额度,后续消费行为、数据报表缺失或极其简单。
专业福利平台:提供全功能管理后台:
• 预算管理:可设置部门、项目、个人等多维度预算池。
• 发放与审批:线上完成福利创建、审批、一键发放。
• 数据驾驶舱:实时查看兑换率、人均成本、热门商品品类、部门偏好等,为福利优化提供数据决策支持。
员工端体验
传统电商平台:跳转至标准电商App或专区,体验与个人购物无异,企业福利属性感知弱。
专业福利平台:进入企业专属福利门户(H5/小程序等多端支持),界面凸显企业品牌与文化,商品经企业筛选,强化归属感与关怀感知。
系统集成
传统电商平台:通常仅支持标准的支付接口集成。
专业福利平台:提供与主流OA、HR系统(如钉钉、企业微信等)的深度集成,实现组织架构同步、单点登录,将福利嵌入员工日常工作流程。
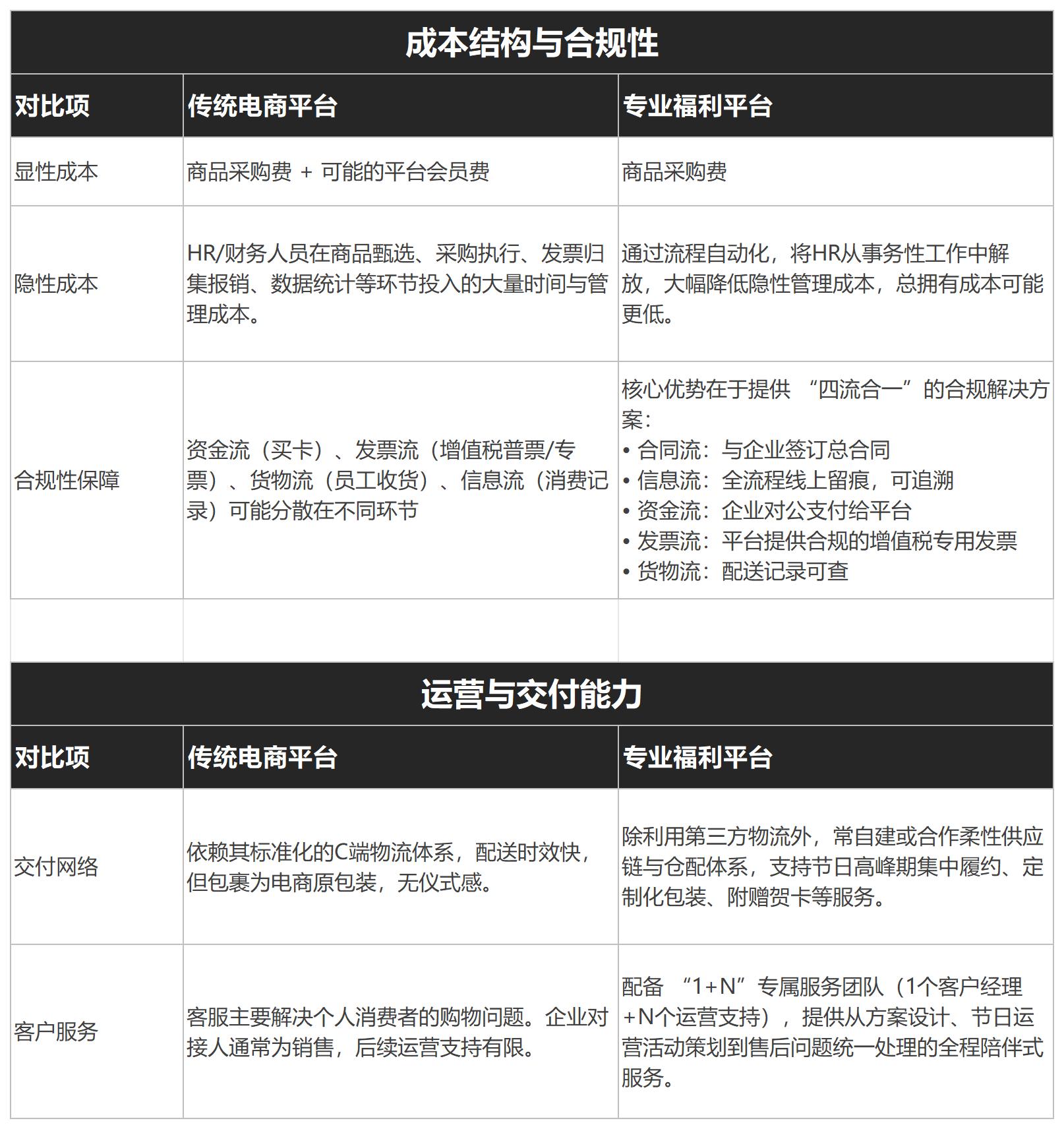
显性成本
传统电商平台:商品采购费 + 可能的平台会员费
专业福利平台:商品采购费
合规性保障
传统电商平台:资金流(买卡)、发票流(增值税普票/专票)、货物流(员工收货)、信息流(消费记录)可能分散在不同环节
专业福利平台:核心优势在于提供 “四流合一”的合规解决方案:
• 合同流:与企业签订总合同
• 信息流:全流程线上留痕,可追溯
• 资金流:企业对公支付给平台
• 发票流:平台提供合规的增值税专用发票
• 货物流:配送记录可查
交付网络
传统电商平台:依赖其标准化的C端物流体系,配送时效快,但包裹为电商原包装,无仪式感。
专业福利平台:除利用第三方物流外,常自建或合作柔性供应链与仓配体系,支持节日高峰期集中履约、定制化包装、附赠贺卡等服务。
客户服务
传统电商平台:客服主要解决个人消费者的购物问题。企业对接人通常为销售,后续运营支持有限。
专业福利平台:配备 “1+N”专属服务团队(1个客户经理+N个运营支持),提供从方案设计、节日运营活动策划到售后问题统一处理的全程陪伴式服务。


如果您的核心诉求是“快速解决一次性的节日礼品采购”,且内部管理资源充裕,选择电商平台是可行的。
如果您的目标是“构建一个合规、省心、可衡量、能持续提升员工体验的福利体系”,并希望将HR部门从繁琐事务中转型为战略伙伴,那么专业福利平台是正确的选择。

